Ethscriptions Explained ✒️
The 101 on Ethereum Ethscriptions!
Metaversal is a Bankless newsletter for weekly level-ups on NFTs, virtual worlds, & more!
Dear Bankless Nation,
The NFT boom on Ethereum inspired the rise of “Ordinals” digital artifacts, a.k.a. Bitcoin NFT inscriptions, earlier this year.
That inspiration’s been reciprocated now, as a small team just unveiled Ordinals-style Ethscriptions — “a new way of creating and sharing digital artifacts on Ethereum” — last week.
The thing? This method of onchain storage isn’t new, as it’s been around since 2016 and has been used more recently by NFT projects like Blitmap and 0xmons.
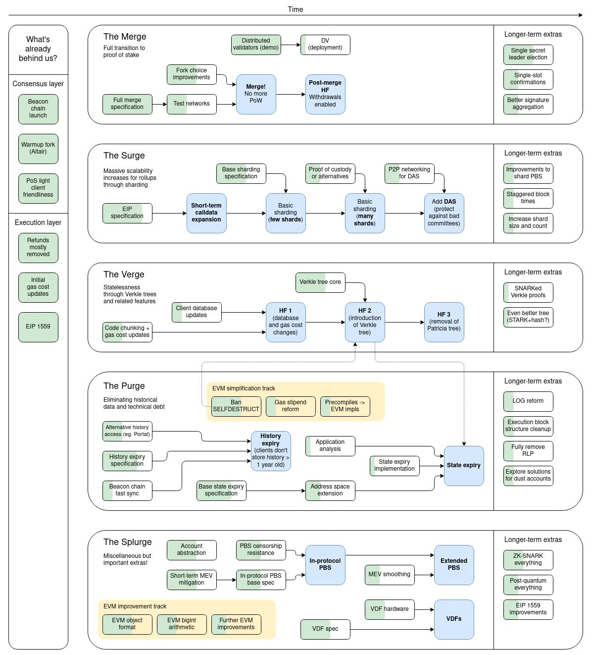
Moreover, it’s possible the upcoming Ethereum “Purge” upgrade may eventually prune anything made via this storage method!
Nevertheless, Ethscriptions have taken off in short order, with over 140,000 having been created since the system was announced last Friday. That said, let’s get you up to speed on all the basics and key nuances that you need to know here.
-WMP
🎮 Thanks to Immutable 🎮
👉 Immutable: Your gateway to the web3 gaming revolution ✨
Understanding the Emergence of Ethscriptions 🧠
The context
On June 16, 2023, Tom Lehman (a.k.a. middlemarch.eth, co-founder of the NFT platform Capsule 21) announced on Twitter the arrival of the Ethscriptions system.
Described as a novel way of creating onchain digital artifacts via “transaction calldata,” the Ethscriptions method uses a data URI to encode media, e.g. an image, within an Ethereum transaction itself.
As such, unlike ERC-721 NFTs which are stored at the smart contract and token level, Ethscriptions are stored at the transaction level. You can thus create this type of digital artifact by combining a data URI with a 0 ETH transaction to your desired owner, e.g. your own wallet.

Additionally, within the same Ethscriptions announcement Lehman introduced Ethereum Punks, a copymint demonstration of how Ethscriptions can be used to make large series of Ethereum-based, Ordinals-inspired digital collectibles.
As of today, June 20th, over 140,000 Ethscriptions have already been created, including the 10k Ethereum Punks. ~13 million Ordinals have been inscribed on Bitcoin over the past six months, so in four days since launching Ethscriptions have already reached 1% of the total number of Bitcoin inscriptions.
As for the “why Ethscriptions, why now” question, Lehman noted in a new tweet that the main idea with the system is to provide a straightforward way to store “dumb” data — i.e. media stored at the transaction level of the blockchain and not the smart contract level.
How Ethscriptions work
The Ethscriptions system uses transaction calldata on Ethereum to create tradable digital assets.
Calldata is a type of storage used in Ethereum transactions that contains the data being sent with the transaction. This data can be used to interact with smart contracts, but it can also be arbitrary info, like a data URI that encodes an image.
Again, then, Ethscriptions are digital artifacts stored as part of an Ethereum transaction, making them cheaper than ERC-721 NFTs but also considerably less flexible as they hold no smart contract logic.
Here, it’s worth stressing once more that using transaction calldata to encode media actually isn’t a new thing on Ethereum. The first recorded instance of using a data URI in Ethereum calldata happened back in 2016, and, as I noted in the intro, NFT projects like Blitmap and 0xmons have relied on calldata encoding much more recently.
How onchain are Ethscriptions?
Onchain storage is when the blockchain itself, e.g. Ethereum, is used to store data, like NFT metadata, rather than an external resource like a private “offchain” server or decentralized storage networks like Arweave and IPFS.
Accordingly, Ethscriptions are technically onchain in that they don’t rely on external storage. However, there’s also an onchain spectrum.
Indeed, fully onchain NFTs not only have the best storage guarantees over time, but they also enjoy composability via smart contracts. In contrast, Ethscriptions aren’t composable as they have no smart contract logic, and they don’t have great storage guarantees because Ethereum’s upcoming “Purge” update (via things like EIP-4444) may enact the pruning of transaction calldata.

For these sorts of limitations, dom — the creator of Blitmap and Sup — aptly granted calldata-based projects a one-star rating in his now cult classic “Michelin Guide to Onchain NFTs.” So Ethscriptions = ⭐️ in this ranking system, not horrible but not great, right.

Creating and trading Ethscriptions
So now you understand the basics and context of Ethscriptions, but how do you actually go about making one?
Right now, Lehman and co.’s ethscriptions.com is the most popular platform for creating and tracking new Ethscriptions. The Create Ethscription page offers an interface that streamlines the creation process, including the conversion of an image into a data URI. Just note that max image size is 96KB currently.
Once you’ve uploaded your desired image, press the “Ethscribe” button and complete the creation transaction with your wallet. Once the transaction confirms, you can click on the “My Ethscriptions” tab on Ethscription.com to review your new creation.
It’s also possible to transfer your Ethscriptions, but it’s a manual process at the moment as you can see below.
As for listing your Ethscriptions on an NFT marketplace like OpenSea, you’d first need to “wrap” them into an NFT using a platform like Emblem Vault to make them viewable on such marketplaces.

Want to unlock $1,000+ in Citizen deals and perks across Crypto?
Zooming out
As we’ve mentioned, the specter of calldata pruning on Ethereum in The Purge is one big potential problem for the Ethscriptions vision. And, again, without smart contracts Ethscriptions are limited tech-wise; onchain specialist tokenfox.eth noted that using them on Ethereum is sort of like using “horses when we already have cars.”
Despite these thorns, the explosion of interest and activity around Ordinals inscriptions on Bitcoin in recent months has now inspired a sudden surge of Ethscriptions creations on Ethereum in kind. It remains to be seen how this trend will evolve, but for now it’s clear the concept has struck a chord with more than a few people and its performance will be a thread to watch in the weeks ahead!
Action steps
Explore Ethscriptions: check out ethscriptions.com ✒️
Check out my latest Bankless Tactic: Using BRC-20 tokens on Bitcoin 🟠
Author bio
William M. Peaster is the creator of Metaversal — a Bankless newsletter focused on the emergence of NFTs in the cryptoeconomy. He also serves as a senior writer for the main Bankless newsletter.
A Bankless Citizen ⚑ turned $264 into $6,077 last year. A 22x ROI 🚀 in a bear market!
🙏 Together with 🎮 Immutable 🎮
Unlock the future of gaming with Immutable. Experience Immutable’s transformative power, where true digital ownership and web3 technology redefine gaming. Join a vibrant ecosystem backed by our leading web3 gaming platform, millions of players and a diverse lineup of 150+ games. Build, play and connect.
Not financial or tax advice. This newsletter is strictly educational and is not investment advice or a solicitation to buy or sell any assets or to make any financial decisions. This newsletter is not tax advice. Talk to your accountant. Do your own research.
Disclosure. From time-to-time I may add links in this newsletter to products I use. I may receive commission if you make a purchase through one of these links. Additionally, the Bankless writers hold crypto assets. See our investment disclosures here.







best